Neuropsychiatry project
Project team
-

Eva van Heese1 (brain morphology) -

Julia Katharina-Pfarr2 (questionnaire harmonisation) -

Odile van den Heuvel1, 3 (PI) -

Ysbrand van der Werf1 (PI) -

Jean-Baptiste Poline2 (PI)
1Amsterdam UMC location Vrije Universiteit Amsterdam, Department of Anatomy and Neurosciences, Amsterdam, the Netherlands
2NeuroDataScience - ORIGAMI laboratory, McConnell Brain Imaging Centre, The Neuro (Montreal Neurological Institute-Hospital), Faculty of Medicine, McGill University, Montreal, Quebec, Canada
3Amsterdam UMC location Vrije Universiteit Amsterdam, Department of Psychiatry, Amsterdam, the Netherlands
Neuropsychiatry in PD - brain morphology study
Project summary
The aim of this project is to investigate brain morphology correlates of neuropsychiatric symptoms in Parkinson’s Disease. The project includes symptoms of depression, anxiety, apathy, hallucinations and psychosis, impulse control disorders, and sleep disturbances.
Read more about this project in the full secondary proposal PDF.
Link to preregistration: coming soon!
Neuropsychiatry in PD - questionnaire harmonisation study
Project summary
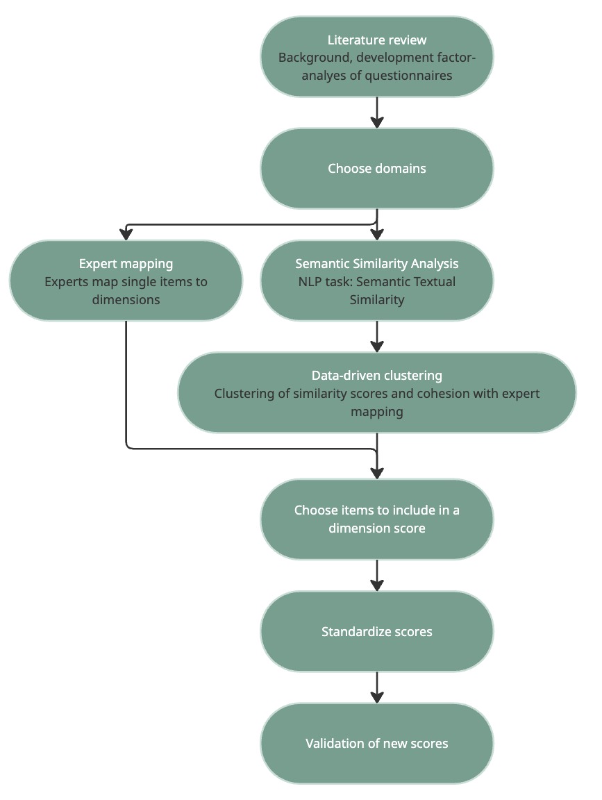
Questionnaire data is often multidimensional and a mapping from one questionnaire to another, seemingly measuring the same construct, is not a straightforward process. Not only are there differences in the amount of questions or the scoring but sumscores of questionnaires differ in their underlying latent symptom profiles which introduces confounds for subsequent brain imaging analyses. Our harmonisation workflow is shown in this figure:
Read more about this study in the pre-registration (coming soon!)